regulato buat 3 sell baterry lipo, biar jadi 6 volt. saya cukup trauma dengan regulator yang voltase awal dan yang dirubah lebih kecil yang beda terlalu tipis. contohnya 7,4 volt menjadi 6 volt seliih cuma 1 volt lebih. bahaya nge drop di bawah 6 volt yang buat RX jadi fail dan crash..terutama pesawat yang pake servo banyak
saya pinginnya biar dari 11 volt menjadi 6 volt, saya kira lebih aman... karena 11 volt menjadi 6 volt selisih 5 volt lebih.
ada saran regulator apa ya???? apa ada regulator buat 2baterry sekaligus sebagai cadangannya??
Regulator 6 volt buat RX
Moderator: widodo
- wibawana
- Senior Airman

- Posts: 127
- Joined: 04 Jun 2009, 07:26
- Location: Bali
- Contact:
- sudjai sarmo
- Senior Master Sergeant

- Posts: 517
- Joined: 30 Jan 2007, 04:37
- Location: Banjarbaru.
- Contact:
Re: Regulator 6 volt buat RX
Pakai saja Switching Regulator, kelebihannya selain bisa step down juga bisa step up, apalagi power switchingnya pakai MOSFET bakalan tidak terjadi panas berlebihan seperti pada regulator konvensional ( LM7806 dll ). Efisiensi pada sistem switching sangat tinggi sehingga hemat pemakaian daya Battery. Kekurangan dari switching regulator hanya pada harganya yang relatip mahal dibanding dengan harga LM7806 yang hanya Rp.1500,- saja.
- doditsky
- Senior Master Sergeant

- Posts: 612
- Joined: 09 Nov 2008, 07:20
- Location: Kudus, Jawa Tengah
- Contact:
Re: Regulator 6 volt buat RX
Pakde Suhu Sudjai Sarmo sekiranya berkenan memberikan skematik diagramnya...syukur dengan jalur PCBnya..
Matur Nuwun
Salam
Matur Nuwun
Salam
- unding
- Chief Master Sergeant

- Posts: 885
- Joined: 24 Mar 2011, 22:39
- Location: Makassar
- Contact:
Re: Regulator 6 volt buat RX
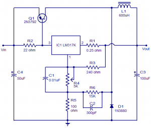
Rangkaian linier yg lebih baik dari LM 7805/7806 (dari segi effisiensi) dgn suplai arus 3A, voltase output bisa diadjust.

Versi switching

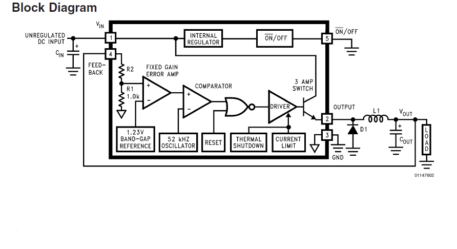
Blok diagram IC

sepertinya bisa ditambahkan rangkaian eksternal untuk suplai arus yg lebih besar

Versi switching

Blok diagram IC

sepertinya bisa ditambahkan rangkaian eksternal untuk suplai arus yg lebih besar
- panji76
- Master Sergeant

- Posts: 484
- Joined: 16 Aug 2011, 01:43
- Location: Madiun
- Contact:
Re: Regulator 6 volt buat RX
om unding....untuk merakit sendiri Versi switching L1 itu emailnya pakai yang berapa mm....melihat symbolnya L1 berinti udara(tanpa verit) dan diameter gulungannya berapa mm.
salam
salam
- unding
- Chief Master Sergeant

- Posts: 885
- Joined: 24 Mar 2011, 22:39
- Location: Makassar
- Contact:
Re: Regulator 6 volt buat RX
panji76 wrote:om unding....untuk merakit sendiri Versi switching L1 itu emailnya pakai yang berapa mm....melihat symbolnya L1 berinti udara(tanpa verit) dan diameter gulungannya berapa mm.
salam


- wibawana
- Senior Airman

- Posts: 127
- Joined: 04 Jun 2009, 07:26
- Location: Bali
- Contact:
Re: Regulator 6 volt buat RX
unding wrote:Rangkaian linier yg lebih baik dari LM 7805/7806 (dari segi effisiensi) dgn suplai arus 3A, voltase output bisa diadjust.
Versi switching
Blok diagram IC
sepertinya bisa ditambahkan rangkaian eksternal untuk suplai arus yg lebih besar
itu skema lengkapnya gambar pertama, IC kaki nya cuma 3 aja ya om?
- panji76
- Master Sergeant

- Posts: 484
- Joined: 16 Aug 2011, 01:43
- Location: Madiun
- Contact:
Re: Regulator 6 volt buat RX
makasih om unding....dapet rumus lagi,soalnya dimadiun yang jual lilitan jadi keknya nggak ada..harus kumpar sendiri.soalnya saya tertarik merakit regulator Versi switching ...selama ini saya cuma pakai IC 7805 + TR D313.
- unding
- Chief Master Sergeant

- Posts: 885
- Joined: 24 Mar 2011, 22:39
- Location: Makassar
- Contact:
Re: Regulator 6 volt buat RX
wibawana wrote:unding wrote:Rangkaian linier yg lebih baik dari LM 7805/7806 (dari segi effisiensi) dgn suplai arus 3A, voltase output bisa diadjust.
itu skema lengkapnya gambar pertama, IC kaki nya cuma 3 aja ya om?
Gambar 1 tersendiri rangkaiannya (pakai IC linier LM 317T)
- wibawana
- Senior Airman

- Posts: 127
- Joined: 04 Jun 2009, 07:26
- Location: Bali
- Contact:
Re: Regulator 6 volt buat RX
maaf om, rangkaian 1 dan rangkaian 2 itu terpisah atau digabungkan antara 1 dan 2 ?